重庆市文化和旅游发展委员会行政规范性文件
重庆市文化和旅游发展委员会
关于印发《重庆市国有美术馆服务规范
(修订版)》的通知
渝文旅规〔2019〕9号
各区县(自治县)文化旅游委,两江新区社发局、市场监管局,万盛经开区文广新局、旅发委,委属各单位:
为贯彻落实《重庆市机构改革方案》和《重庆市人民政府关于市政府机构改革涉及政府规章规定的行政机关职责调整问题的决定》(渝府发〔2018〕46号),根据《重庆市行政规范性文件管理办法》(重庆市人民政府令第290号)规定,经市文化旅游委2019年第11次主任办公会议研究决定,我委对2017年颁布实施的《重庆市国有美术馆服务规范(试行)》进行了修订完善,现将《重庆市国有美术馆服务规范(修订版)》印发你们,请认真遵照执行。
重庆市文化和旅游发展委员会
2019年7月16日
重庆市国有美术馆服务规范
(修订版)
第一章 总 则
第一条 为进一步加强全市国有美术馆的规范化建设,提高公共服务能力和管理水平,提高公众艺术修养和鉴赏能力,根据《中华人民共和国公共文化服务保障法》等相关规定,结合本市实际,制定本规范。
第二条 本市行政区域内各级国有美术馆(以下简称美术馆)的管理和服务适用本规范。
第三条 美术馆应当坚持以人民为中心的工作导向,弘扬社会主义核心价值观,传播中华优秀传统文化和社会主义先进文化,不断丰富广大人民群众的精神文化生活。
第二章 服务设施与环境
第四条 美术馆作为公共文化服务场所,展厅及主要设施必须用于文化艺术作品展览展示,严禁以租赁、转让等形式改变其场地和设施用途。
第五条 有醒目的标牌标识,出入口、通道应当设有指引牌,用于引导观众进出和参观。门厅内和各楼层设有楼层功能分布图,免费项目、开放时间、便民措施、参观须知等各类服务信息应当在馆内醒目位置上公告,文字和标识符合规范。主要出入口及活动场地内应当有公共广播系统。
第六条 设置有布局合理的服务台或服务中心,为观众提供免费饮用水、免费存包、手机充电等便民服务,免费为观众提供场馆介绍、展品藏品介绍等宣传资料,接受观众的咨询、投诉受理和提供寻人、失物招领等播报服务。
第七条 美术馆应当设置无障碍设施设备,为特殊人群提供便捷服务。无障碍设施设备标识明显,符合国家规定的标准。
第八条 建立环境卫生制度,及时清除场馆内的垃圾和污垢,做到流动清扫,日产日清。公共卫生间清洁、无异味,垃圾箱数量及位置分布合理。公共区域应当设置明显的禁烟标识。
第三章 服务对象与开放时间
第九条 美术馆以所有公众为服务对象,努力满足不同年龄不同服务对象的艺术审美需求。
第十条 美术馆开放时间安排应当与公众休闲时间相协调,市级美术馆全年开放时间应当在300天以上,其他美术馆应当在240天以上。节假日期间,基本文化服务项目应当正常开放。
第十一条 美术馆因故闭馆或者更改开放时间的,除遇不可抗力外,应当提前7日公告。
第四章 服务内容与方式
第十二条 美术馆应当为公众提供规范、良好的服务,开展多种形式、文明健康的公益艺术活动。积极策划、举办倡导主旋律、反映时代风貌、内容健康、积极向上的艺术精品展览。市级美术馆全年举办展览数量不少于30个,区县级美术馆全年举办展览数量不少于12个。
第十三条 美术馆提供的美术展览及其他公共文化服务项目应当与本馆的性质、职能、职责和任务相适应,突出本馆特色、区域特点和文化优势,加强对公众艺术鉴赏等活动的引导交流,全面加强艺术普及,提高公众审美品位与能力。
第十四条 美术馆应当积极开展公共文化教育服务,每年要主动与学校、企事业单位、部队、镇街、社区等开展文化共建活动,不断扩大影响。在陈列展览、宣传讲解、学术研究等方面起示范表率作用,努力成为当地精神文明建设的重要阵地。
第十五条 美术馆应当编印馆史资料介绍和相关展陈介绍等信息资料,积极创办馆办刊物。建立本馆网站或网页等数字服务平台,数字化服务内容要及时更新。
第十六条 美术馆应当对外实行全面免费开放(特殊展览除外),其陈列展厅、多功能厅、宣传廊等公共区域应当同时向观众免费开放。公众可在免费开放时间内参观美术展览及参与美术馆提供的其他公共文化服务项目。
第十七条 美术馆应当加强志愿者队伍建设,根据免费开放工作量从基层文化指导员、文艺骨干、大学生群体中招募志愿者,为公众提供引导、讲解等服务。
第十八条 美术馆应当建立工作人员文明服务制度,切实增强员工的文明服务意识,统一服务标准,规范服务行为,不断提升服务水平。
第十九条 美术馆工作人员开展业务活动时,应当遵守下列行为规范要求:
(一)挂牌上岗,仪表端庄大方,着装规范得体,接待观众应当说普通话和使用文明规范用语;
(二)爱岗敬业,严格遵守工作纪律,上班时间不准闲聊或者做与工作无关的事情;
(三)维持好秩序,因故离岗时须设立提示牌或者由其他工作人员替岗;
(四)保洁人员、维修人员等现场作业遇到观众,应当主动问候和礼让。
第五章 服务管理与监督
第二十条 建立健全安全管理制度。确保消防设施完好,消防通道畅通,标识明显;各类设备要定期维护保养,保证运行安全;举办各项活动要有应急预案和措施,确保安全有序。
第二十一条 建立首问责任制。首问责任人对观众提出的问题或要求,应当及时给予回复解答。对不属于自己职责范围的问题,应当热心引导协助,寻找相关部门和人员予以解决。
第二十二条 实施公共服务报告制度。美术馆应当在每年7月31日、1月31日前向本级文化旅游主管部门书面报告前6个月公共服务情况。
第二十三条 美术馆应当严格执行国家和我市关于事业单位人员聘用、管理、待岗、辞职、解聘的规定,并按照上述规定制定单位内部人事管理制度。
第二十四条 美术馆应当加强对工作人员的管理,健全考核制度。对工作人员的评价监督结果纳入事业单位人事年度考核,考核结果作为续聘、解聘、调整岗位以及奖惩、晋升、增资的依据。
第二十五条 建立服务投诉处理机制。美术馆应当在显著位置设立意见箱,公开监督电话,接受公众的意见建议和监督投诉。对公众的意见或投诉要认真研究、及时回复,不断改善服务,提高服务质量。
第二十六条 建立科学评价机制。运用信息化手段,通过互联网评价、短信评价等方式,以大数据为基础,建立便捷的服务评价反馈渠道,对服务进行科学评价。
第二十七条 建立第三方评价机制。委托第三方机构进行服务满意度调查,就设施设备、服务内容、服务质量和员工素质等情况进行全过程跟踪监督、动态分析、督导落实,接受社会监督。
第二十八条 市、区县(自治县)文化旅游主管部门应当建立美术馆服务投诉处理机制,积极处理和妥善解决投诉,并将投诉情况作为对美术馆服务质量评价的指标和内容。
第二十九条 市、区县(自治县)文化旅游主管部门应当每年对美术馆的服务工作进行考核评价。
第三十条 本规范中各项制度的建设和执行情况以及评价监督结果,纳入文化旅游主管部门对美术馆的年度目标管理考核。
第六章 附 则
第三十一条 本规范由重庆市文化和旅游发展委员会负责解释,自2019年7月16日起执行,有效期5年。原重庆市文化委员会于2017年11月印发的《重庆市国有美术馆服务规范(试行)》(渝文委规〔2017〕12号)同时废止。
美术馆岗位工作流程图
1. 预约登记岗位工作流程图
2. 票务岗位工作流程图
3. 安全检查岗位工作流程图
4. 咨询服务岗位工作流程图
5. 物品寄存岗位工作流程图
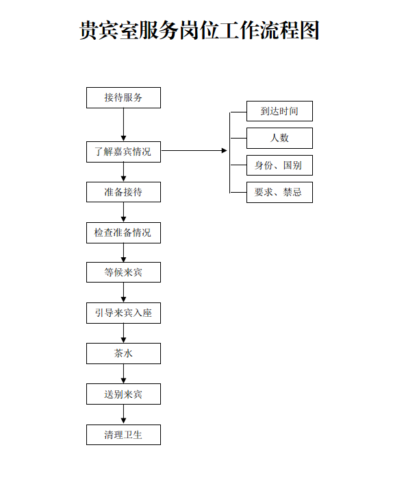
6. 贵宾室服务岗位工作流程图
7. 投诉接待岗位工作流程图
8. 物品租借岗位工作流程图
9. 讲解服务岗位工作流程图
10.公共教育活动辅导岗位工作流程图
11. 展厅服务岗位工作流程图
12. 音像视频播放岗位工作流程图
13. 设备维护岗位工作流程图
14. 展览申报服务工作流程图
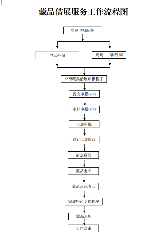
15. 藏品借展服务工作流程图















国务院部门网站
地方政府网站
部门政府网站
区(县)政府网站
省区市文化旅游系统网站